全志F1C100s使用记录
资料索引与基础说明
前言
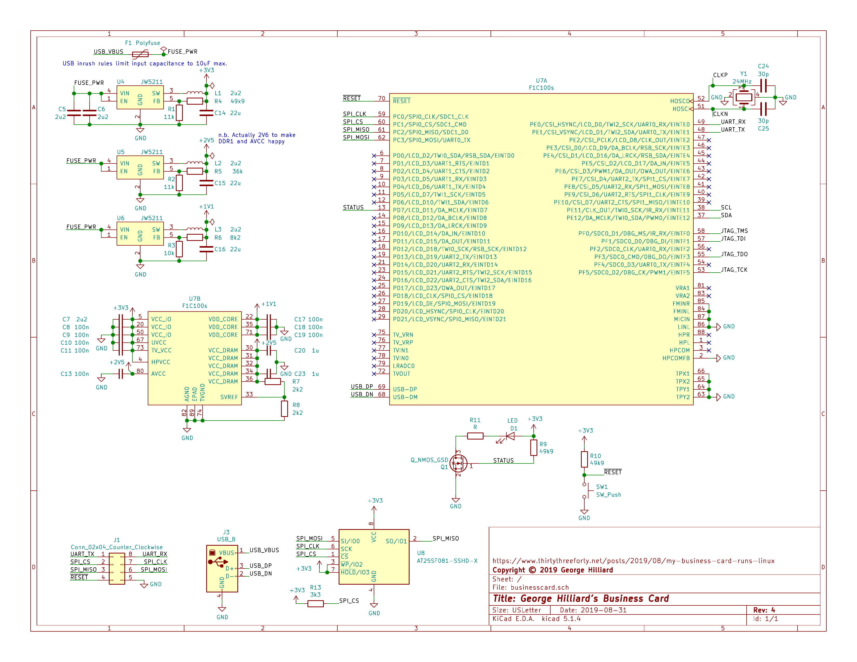
最早接触到F1C100s是前两年的一个文章,里面使用F1C100s制作了一张可以运行Linux的名片,就是下图这个。下图上实际电路部分就占用角落一点点面积,当时觉得蛮有意思的的,可以跑Linux的开发板可以做这么小,成本和常见单片机最小系统板差不多,用来玩挺有意思的。
在这里文章里了解到 Sipeed Lichee Nano (荔枝派Nano),这个差不多可以当作F1C100s的最小系统板板用了,某宝一搜一大片,当时价格还不错,这两年因为疫情等各种原因价格上涨不少。
这篇文章将介绍下上手玩F1C100s需要的一些基础信息,方便回头查询使用。
资料来源
- linux-sunxi community
https://linux-sunxi.org/Main_Page全志SoCs社区linux wiki,全志除了新出的基于RISC-V的D1,其它的芯片资料都是不开放的,mainlinux相关的开发都是由社区维护的,主要资料就是在这里;
全志的芯片都以sunxi来指代,后面凡是看到sunxi或是sun\*的内容可能就是全志相关的内容;比如F1C100s就关联 suniv ;
https://linux-sunxi.org/F1C100s
上面可以下载到F1C100s芯片的一些文档; - WhyCan Forum(哇酷开发者社区)
https://whycan.com/index.html
这个论坛虽然嵌入式相关的内容都有涉及,但目前主要还是全志相关的内容多些;
https://whycan.com/t_717.html
上面这篇文章中有很多F1C100s相关的例子资料等;
https://whycan.com/t_3177.html
F1C100s开发时的一个坑,编译工具链引起的问题; - 荔枝派Nano 全流程指南 与 资料下载
https://wiki.sipeed.com/soft/Lichee/zh/Nano-Doc-Backup/index.html
https://dl.sipeed.com/shareURL/LICHEE/Nano - My Business Card Runs Linux
https://www.thirtythreeforty.net/posts/2019/12/my-business-card-runs-linux/
这个就是开头说的那个可以运行Linux的名片的文章;
u-boot & linux
F1C100s玩的最多的就是拿来搞Linux玩,重要的是针对该芯片的uboot和linux的修改,这里收集了一些主要的项目:
u-boot
- https://github.com/Icenowy/u-boot
这个项目有 f1c100s 和 f1c100s-spiflash 两个分支,后者更加新点;
分支中有 licheepi_nano_defconfig 和 licheepi_nano_spiflash_defconfig 两个配置文件; - https://github.com/Lichee-Pi/u-boot
这个项目包含荔枝派所有的u-boot,对于F1C100s而言则是在前面项目的 f1c100s-spiflash 分支基础上新增了 nano-lcd800480 分支,增加了对lcd的支持;
linux
https://github.com/Icenowy/linux
这个项目主要查看 f1c100s 分支;https://github.com/Lichee-Pi/linux
这个项目目前主要查看 nano-4.14-exp 、 nano-5.2-tf 、 nano-5.2-flash 三个分支;
nano-4.14-exp 分支是在前面项目的基础上修复了一个bug,这个分支可以下载
https://dl.sipeed.com/fileList/LICHEE/Nano/SDK/config 这个配置文件进行测试;
基础特性
F1C100s是全志的一颗比较便宜的芯片,其功能框图如下:
典型应用如下:
F1C100s的内核是 ARM926EJ-S ,ARMv5架构,有MMU,没有硬件FPU,主频默认为408MHz;F1C100s内置32MB DDR1内存;F1C200s是F1C100s的兄弟型号,其它特性都相同,内存容量翻倍为64MB;
F1C100s和F1C200s价格便宜的时候可以在1~2刀左右,带有LCD、摄像头、音频、视频等接口,还内置几十兆内存,用来简单的点屏使用比单片机之类的好多了。所以经常可以看到用F1C100s来做行车记录仪或是复古游戏机等产品。
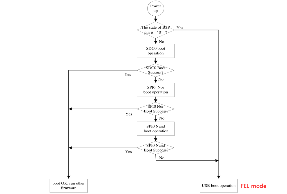
启动过程
F1C100s的启动过程在它流出的手册中并没有找到相关描述,在 全志V3s 的 DataSheet 的 4.2. Boot System 章节中倒是有相似描述,可以作为参考:
芯片上电启动后,芯片会先执行内部固化的程序(BROM),该程序会依次检查外部存储器是否可用,如果可用再从中加载第二阶段程序(SPL)并执行。如果前面过程失败了则会进入全志系列处理器内置的FEL模式。
对于F1C100s而言启动时寻找用户程序的位置顺序如下:
- SDC0接口(PF0~PF5)上的SD(TF)卡;
- SPI0接口(PC0~PC3)上的Nor Flash;
- SPI0接口(PC0~PC3)上的Nand Flash;
对于SD(TF)卡而言在它上面的数据存储布局通常如下****:
| start | sector | size | usage |
|---|---|---|---|
| 0KB | 0 | 8KB | Unused, available for an MBR or (limited) GPT partition table |
| 8KB | 16 | 32KB | Initial SPL loader |
| —- | —- | ——— | —————— |
| 40KB | 80 | Max 984KB | U-Boot |
| 1MB | 2048 | - | bootfs and rootfs |
上面参数中SPL从8K位置开始不能动(这是由BROM决定的);文件系统可以根据需要来分区,boot分区在前,通常为FAT格式。
如果使用上文列出的那些 u-boot 项目,编译后会得到 u-boot-sunxi-with-spl.bin 这个文件会拼合 spl 和 u-boot ,直接把这个文件写入到 8KB 开始的位置就行了。
更多内容可以参考:https://linux-sunxi.org/Bootable_SD_card
对于SPI Flash而言其实和SD(TF)卡而言差不多,最关键的就是将 u-boot-sunxi-with-spl.bin 文件放在头部,即从0位置开始写入;其它内容根据需求而设置,只要对应的调整 u-boot 读取启动内核时相关位置参数就行。
需要注意的是默认情况下SPI Flash最大支持16M,更大就需要在程序中设置bank了。
FEL模式
上文中可以了解到F1C100s要是启动外部程序均失败的话就会进入FEL模式,用户可以通过USB和芯片进行交互 。在FEL模式你可以直接运行 u-boot 和 linux 等,也可以将数据写入spiflash中(可以用作烧录固件到设备中)。
FEL模式其实也就是BROM上的一段程序,可以在 u-boot 命令行中使用 go 0xffff0020 跳转进入。另外也可以通过在SD(TF)卡写入下面数据来通过SD(TF)卡启动跳转:
1 | # sdX 为SD(TF)卡,使用 sudo fdisk -l 查看 |
如果外接了SPI Flash,并且SPI Flash中有可运行的程序的话可以将F1C100s的 Pin60 - PC1 - SPI0_CS 即 SPI Flash 的 1 脚接地后进入FEL模式。
为了和FEL模式下的芯片交互我们还需要用到 sunxi-tools 工具包,针对运行程序或烧录等操作需要用到其中的 sunxi-fel 工具,工具包项目地址如下:
https://github.com/Icenowy/sunxi-tools
针对F1C100s的 sunxi-fel 工具可以使用下面方式下载、编译、安装:
1 | sudo apt install pkg-config zlib1g-dev libusb-1.0-0-dev |
安装完成后可以使用 sudo sunxi-fel -l 列出所有处于FEL模式的设备、使用 sudo sunxi-fel ver 设备 BROM 信息:
可以使用 sudo sunxi-fel uboot /path/u-boot-sunxi-with-spl.bin 来直接运行u-boot程序;
可以使用 sudo sunxi-fel -p spiflash-write addr file (addr常用0)将数据写入spiflash(注意最大16M,再大可能需要改程序)。
1 | Usage: ./sunxi-fel [options] command arguments... [command...] |
对于Windows上装虚拟机来操作的话这之间还有一个坑:默认情况下FEL模式的USB设备Windows是无法识别的,这样就更没法传递给虚拟机使用了。这个问题可以使用 https://zadig.akeo.ie/ 这个工具来安装驱动解决(主要关注VID和PID就行):
除了 sunxi-fel ,也可以使用第三方的 XFEL 工具来进行FEL模式下的交互操作, XFEL 还有提供windows版本的可执行文件。项目地址如下:
https://github.com/xboot/xfel
关于FEL模式的更多内容可以参考下面链接:
https://linux-sunxi.org/FEL
https://linux-sunxi.org/FEL/USBBoot
电路设计
电路设计上主要有下面一些注意点:
- SD(TF)卡连接在SDC0
Pin53 - PF5 - SDC0_D2Pin54 - PF4 - SDC0_D3Pin55 - PF3 - SDC0_CMDPin56 - PF2 - SDC0_CLKPin57 - PF1 - SDC0_D0Pin58 - PF0 - SDC0_D1 - SPI Flash连接在SPI0
Pin59 - PC0 - SPI0_CLKPin60 - PC1 - SPI0_CSPin61 - PC2 - SPI0_MISOPin62 - PC3 - SPI0_MOSI - FEL模式通过USB通讯
Pin68 - USB-DMPin69 - USB-DP - 控制台交互通过UART0
Pin48 - PE1 - UART0_TXPin49 - PE0 - UART0_RX - 供电
VCC-CORE - 1.0~1.2VVCC-DRAM - 2.3~2.7VSVREF - 通过电阻将VCC-DRAM分压成一半AVCC - 2.5~3.1VVCC-IO / UVCC / HPVCC / TV_VCC - 2.5~3.1V
电路设计上可以参考 荔枝派Nano 的原理图(可以点击查看大图):
如果对电路功能上没啥需求,只需要跑个Linux玩的话可以参考 Business Card 的原理图(可以点击查看大图):
u-boot & linux & rootfs 编译与烧录测试(基于SD卡)
基础准备
硬件准备
测试用开发板可以参考上面文章中电路绘制,或者也可以直接购买荔枝派Nano进行测试。
开发环境
下载安装Ubuntu Desktop(使用版本为20.04):
https://ubuntu.com/download/desktop
安装完成后进行基础环境安装与设置:
1 | sudo apt update |
因为需要从GitHub下载项目所以还要安装git:
1 | sudo apt install -y git |
建立工作目录并进入:
1 | # 本文将工作目录设置在用户目录($HOME)下的f1c100s-sdk文件夹中 |
制作toolchain和rootfs
为了方便这里使用buildroot来制作rootfs,这里有个坑。这里如果使用linaro等组织提供的现成的交叉编译工具链来编译buildroot项目生成rootfs,在使用时系统启动过程中可能会出现 Kernel panic - not syncing: Attempted to kill init! exitcode=0x0000000b ,而使用buildroot自己生成的编译工具链就不会出现这个问题了。所以我们这里统一使用buildroot生成的编译工具链。
下载、解压与配置:
1 | # cd ~/f1c100s-sdk/ |
编译完成后 output 目录下的 host 目录中就是交叉编译工具链(toolchain); output 目录下的 images 目录中的 rootfs.tar 就是生成的根文件系统。
设置编译工具链
注意PATH使用自己的路径,每次打开终端都需要重新设置:
1 | export ARCH=arm |
u-boot & linux编译
u-boot
下载、配置、编译:
1 | # cd ~/f1c100s-sdk/ |
需要修改为:
1 |
然后就可以编译了:
1 | # 根据电脑配置使用make -jx等加快编译速度 |
编译后当前目录下的 u-boot-sunxi-with-spl.bin 文件就是我们需要的。
boot.scr
根据上面对bootcmd的修改,u-boot启动时会从第一分区读取 boot.scr 文件,并执行其中的脚本。我们可以通过这个来设置要传递给linux内核的参数、来加载内核和设备树、来启动内核。
在uboot目录下新建boot.cmd文件,向其中写入u-boot要执行的脚本:
1 | # cd ~/f1c100s-sdk/u-boot/ |
写入以下内容:
1 | # 设置传递给内核的bootargs参数 |
使用u-boot编译后tools目录下的 mkimage 工具可以将boot.cmd文件生成为 boot.scr 文件,通过下面命令:
1 | # arm架构;不压缩;script文件;输入boot.cmd文件;输出boot.scr文件 |
生成的 boot.scr 文件就在当前目录下。
linux
1 | # cd ~/f1c100s-sdk/ |
编译后在 arch/arm/boot/ 目录下的 zImage 文件就是压缩后的内核程序;在 arch/arm/boot/dts/ 目录下的 suniv-f1c100s-licheepi-nano.dtb 或 suniv-f1c100s-licheepi-nano-with-lcd.dtb 文件就是编译后的设备树文件。
测试程序
嵌入式linux开发最终是需要在系统上运行应用程序来实现特定的功能需求,这里编写个基础的应用程序用于测试:
1 | # cd ~/f1c100s-sdk/ |
写入以下内容:
1 |
|
编译生成可执行文件:
1 | arm-buildroot-linux-gnueabi-gcc helloworld.c -o helloworld |
生成的 helloworld 就是我们需要的可执行文件了。
文件烧录
前面编译生成的内容可以分块分别烧录进SD卡进行测试,也可以将 u-boot & linux & rootfs 整块打包烧录进SD卡进行测试,其实本质上是一样的,这里先进行分块测试的介绍,打包烧录介绍将在后面的章节说明。
1 | # 先将SD卡插入Ubuntu中 |
分区设置
准备SD卡并按要求分区,空间划分参考本文开头的给出的文章,下面是在Ubuntu终端中进行分区划分示例:
1 | # 如果已经分过区了那么Ubuntu可能会自动挂载 |
分块烧录
u-boot
u-boot-sunxi-with-spl.bin 文件需要放置在SD卡8k开始的位置上:
1 | # cd ~/f1c100s-sdk/u-boot/ |
linux & dtb & boot.scr
这三个放在刚才新建的第一个分区里(sdb1):
1 | # 如果分区已挂载到别的地方先进行卸载 |
rootfs
这个放在刚才新建的第二个分区里(sdb2):
1 | # 如果分区已挂载到别的地方先进行卸载 |
测试程序
1 | # 如果分区已挂载到别的地方先进行卸载 |
上电测试
上电打印信息与应用程序测试结果与关键日志如下:
默认通过UART0 PE0-RX PE1-TX 波特率115200
我这里使用的是F1C200s,所以内存显示为 64 MiB
前面生成的rootfs登陆用户名为root,无密码
1 | U-Boot SPL 2018.01-gd83b2fe-dirty (Mar 15 2022 - 15:52:58) |
系统镜像
前面分块烧录在测试的时候用用还行,但是如果是要批量生产或是交给他人使用就不方便了,这个时候可以制作系统成单个系统镜像文件来处理。
前面讲了对SD卡分区等操作,其实不管是分区还是数据拷贝等,最终在SD卡上无非就是一片按照一定顺序存储的数据。把这段数据原模原样的拷贝成一个文件,这就是系统镜像文件,使用的时候只要把这个文件内容拷贝到SD卡上就可以了。
制作镜像文件
从已有SD卡制作镜像文件
如果有已经烧录完成所有内容的SD卡的话直接使用 dd 命令将SD卡内容复制到一个文件即可得到系统镜像文件。比如针对前面流程下的SD卡可以使用下面方式:
1 | # cd ~/f1c100s-sdk/ |
从编译生成的文件制作
如果还没有烧录好的SD卡也可以直接从编译生成的文件制作
1 | # cd ~/f1c100s-sdk/ |
压缩系统镜像
前面生成的系统镜像比较大,不适合存储,可以对镜像镜像压缩:
1 | # cd ~/f1c100s-sdk/ |
使用镜像文件
在Linux上可以直接使用 *dd* 命令将镜像文件写入SD卡中
1 | # cd ~/f1c100s-sdk/ |
当然我更加推荐使用工具来烧录,这里推荐使用 BalenaEtcher 工具 ,这个工具支持windos、macos、linux,其官方页面和项目地址分别如下:
https://www.balena.io/etcher/
https://github.com/balena-io/etcher
下面是用这个工具进行烧录的演示:
上面演示了使用BalenaEtcher工具进行烧录和启动测试,其中有两点值得注意的:
- 原始的.bin后缀名的系统进行经过压缩后变得非常小(235MB > 5.98MB),可见压缩非常有用;
- BalenaEtcher可以直接使用压缩包进行烧录(比如我上面演示中);
可能会遇到的问题
- buildroot编译过程中下载文件慢
buildroot编译过程中会下载很多文件,有可能会下着下着就不动了,或是下载缓慢。首先可以尝试使用ctrl + c终止当前工作后再make,会从终止的步骤重新开始;
如果上面的方式不行,那自行查看编译输出信息,其中有文件下载地址的,手动用下载工具进行下载,把下载的内容压缩包或解压后内容放到buildroot的dl目录下,然后重复前面步骤; - 编译过程中因为缺少文件报错
百度、必应等查找Ubuntu下安装这些文件的方法; - 编译或使用中其它不明的问题
使用make clean或者make distclean后重复配置编译过程;
SDK数据包
鉴于整个过程中有很多东西需要下载,部分内容可能下载缓慢,所以将本文中出现的主要的几个项目内容进行了打包,方便将来使用。下载链接如下:
链接:https://pan.baidu.com/s/1BJPKuZJQmczxh82JJOGG_g
提取码:ezrw
下载下来是个zip格式压缩包,解压后得到下面内容(Ubuntu上可以使用 unzip 进行解压):
各个文件说明如下:
| 文件 | 说明 |
|---|---|
| helloworld | 内部含有helloworld.c文件 |
| buildroot-2022.02.tar.xz | 使用 wget https://buildroot.org/downloads/buildroot-2022.02.tar.xz 下载得到的压缩包 |
| buildroot-2022.02-with-dl.tar.xz | 根据上面项目 make menuconfig > make > make clean 后的文件夹进行重新打包压缩 其dl文件夹中包含了所有make时需要下载的东西 |
| linux.tar.xz | 使用 git clone -b nano-4.14-exp –depth=1 https://github.com/Lichee-Pi/linux.git 下载 得到的linux文件夹中放入使用 wget https://dl.sipeed.com/fileList/LICHEE/Nano/SDK/config 下载的config文件 然后对linux文件夹重新打包 |
| sunxi-tools.tar.xz | 使用 git clone -b f1c100s-spiflash –depth=1 https://github.com/Icenowy/sunxi-tools.git 下载 得到的sunxi-tools文件夹重新打包 |
| u-boot.tar.xz | 使用 git clone -b nano-lcd800480 –depth=1 https://github.com/Lichee-Pi/u-boot.git 下载 到的u-boot文件夹重新打包 |
总结
本文基于现有的一些项目,详细记录 u-boot & linux & rootfs 编译与烧录测试( 基于SD卡) 整个流程内容,可以作为进一步的移植、开发与使用的基础。
相关链接(侵删)
欢迎到公众号来唠嗑:


